En resumen, el modo de producción asiático es un concepto complejo y controvertido que se refiere a un sistema económico y social que se desarrolló en Asia antes de la llegada del capitalismo. Se caracterizó por la colectivización de la tierra y la producción, así como por el trabajo forzado y la movilización masiva de mano de obra.. Modo de producción asiatico. El concepto de modo de producción asiático fue expuesto por Karl Marx en su cuaderno Formaciones económicas pre-capitalistas (1858). En este establece las formas mediante las cuales la propiedad comunal original humana (en la cual no hay propiedad privada de la tierra), pasó a la propiedad privada del suelo y.

Modo de produccion asiático

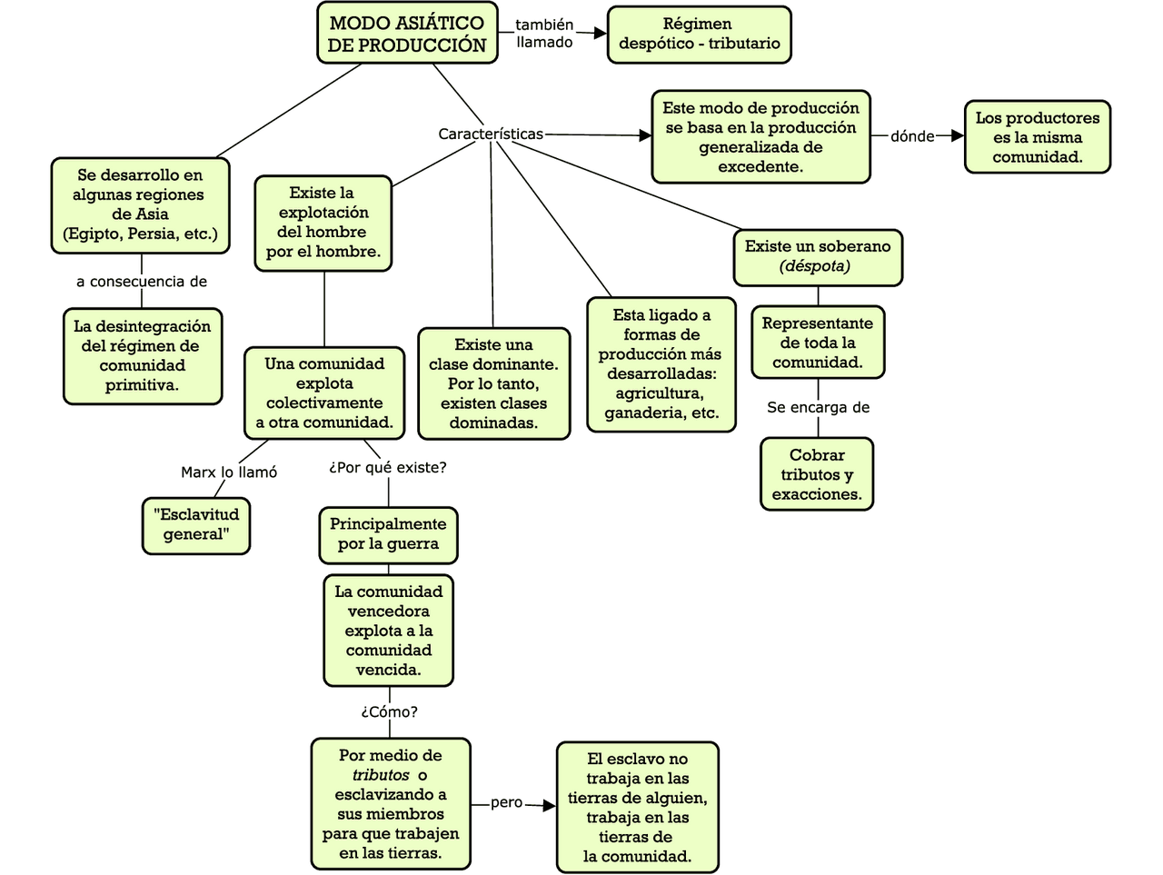
Mapa conceptual Medio de Producción Asiático
Portafolio de Evidencias Estructura Socioeconomica de México Exposición modos de Producción

PPT MODO DE PRODUCCION ASIATICO PowerPoint Presentation, free download ID6339388
Modo Asiatico de Produccion

PPT Modo de Produção Asiático PowerPoint Presentation, free download ID6339262
Modo de Produccion Asiatico PDF Riego Mesopotamia

MODO ASIÁTICO DE PRODUCCIÓN Esquemas y mapas conceptuales de Economía Política Docsity

El modo de producción asiático 3500 A.C (30 ene 3500 año aC 30 ene 3000 año aC) (Cinta de tiempo)

Modo de produccion asiático

Modo de produção asiático StudHistória

PPT MODO DE PRODUCCION ASIATICO PowerPoint Presentation, free download ID6339388

Características económicas de asia

Produção asiatica
Modo Asiatico de Produccion PDF

PPT MODO DE PRODUÇÃO ASIÁTICO PowerPoint Presentation, free download ID818934
Modelo de Producción Asiático PDF Economias

MODO DE PRODUÇÃO ASIÁTICO Suporte Geográfico

PPT MODO DE PRODUCCION ASIATICO PowerPoint Presentation, free download ID6339388

PPT Modos de Producción PowerPoint Presentation, free download ID6339736
Resumen. Este artículo estudia el papel que tuvo el antropólogo Roger Bartra en la introducción a México, en la década de los 1960, del hasta entonces prácticamente desconocido texto de Karl Marx Formen o Formas económicas precapitalistas y, en concreto, de uno de los conceptos en él expuesto: el modo de producción asiático (MPA).Para ello, se reconstruye la historia de la recepción.. Guardar. Características del modo de pr oducción asiático. En este s istema productivo los habitantes de la comunidad trabajaban para conseguir los. productos necesarios para ser autosuficientes. Se trataba de explotaciones comunitarias. y, cuando existían excedentes, se podían intercambiar o vender a otras comunidades.